AST RESEARCH, INC.
ADVANTAGE! 4000 SERIES P5 (234289-F01)
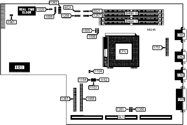
|
Processor |
Pentium |
|
Processor Speed |
75/90/100MHz |
|
Chip Set |
Unidentified |
|
Max. Onboard DRAM |
128MB |
|
Cache |
None |
|
BIOS |
AST |
|
Dimensions |
330mm x 218mm |
|
I/O Options |
Floppy drive interface, IDE interface, parallel port, serial ports (2), 8514 video pass through connector, VGA port, riser slot, CD audio output, power to hard drive, power to floppy drive, power to CD-ROM |
|
NPU Options |
None |
|
CONNECTIONS | |||
|
Purpose |
Location |
Purpose |
Location |
|
Serial port |
CN1 |
Front console LED’s |
1262 |
|
VGA port |
CN2 |
Floppy drive interface |
1367 |
|
Serial port |
CN3 |
IDE interface |
1455 |
|
Parallel port |
CN4 |
8514 video pass through connector |
1751 |
|
CD audio output |
1008 |
Power to hard drive connector |
5521 |
|
Chassis fan power |
1257 |
Power to floppy drive connector |
6521 |
|
Power to CD-ROM connector |
1258 |
Riser slot |
SL1 |
|
USER CONFIGURABLE SETTINGS | |||
|
Function |
Jumper |
Position | |
|
» |
Factory configured - do not alter |
1020 |
Open |
|
» |
Factory configured - do not alter |
1104 |
Open |
|
» |
Factory configured - do not alter |
1506 |
Open |
|
» |
CMOS memory normal operation |
1961 |
Open |
|
CMOS memory clear |
1961 |
Closed | |
|
DRAM CONFIGURATION | ||
|
Size |
Bank 0 |
Bank 1 |
|
2MB |
(2) 256K x 32 |
None |
|
4MB |
(2) 256K x 32 |
(2) 256K x 32 |
|
4MB |
(2) 512K x 32 |
None |
|
8MB |
(2) 512K x 32 |
(2) 512K x 32 |
|
8MB |
(2) 1M x 32 |
None |
|
16MB |
(2) 1M x 32 |
(2) 1M x 32 |
|
16MB |
(2) 2M x 32 |
None |
|
20MB |
(2) 512K x 32 |
(2) 2M x 32 |
|
32MB |
(2) 2M x 32 |
(2) 2M x 32 |
|
32MB |
(2) 4M x 32 |
None |
|
36MB |
(2) 4M x 32 |
(2) 512K x 32 |
|
40MB |
(2) 1M x 32 |
(2) 4M x 32 |
|
48MB |
(2) 2M x 32 |
(2) 4M x 32 |
|
64MB |
(2) 4M x 32 |
(2) 4M x 32 |
|
64MB |
(2) 8M x 32 |
None |
|
80MB |
(2) 2M x 32 |
(2) 8M x 32 |
|
128MB |
(2) 8M x 32 |
(2) 8M x 32 |
|
Note: Board accepts EDO memory. | ||
|
DRAM JUMPER CONFIGURATION | |
|
Size |
1505 |
|
2MB |
Open |
|
4MB |
Pins 1 & 2 closed |
|
4MB |
Open |
|
8MB |
Pins 2 & 3 closed |
|
8MB |
Open |
|
16MB |
Pins 1 & 2 closed |
|
16MB |
Open |
|
20MB |
Pins 2 & 3 closed |
|
32MB |
Pins 2 & 3 closed |
|
32MB |
Open |
|
36MB |
Pins 1 & 2 closed |
|
40MB |
Pins 1 & 2 closed |
|
48MB |
Pins 2 & 3 closed |
|
64MB |
Pins 1 & 2 closed |
|
64MB |
Open |
|
80MB |
Pins 2 & 3 closed |
|
128MB |
Pins 2 & 3 closed |
|
CPU SPEED CONFIGURATION | |||
|
Speed |
1152 |
1153 |
1154 |
|
75MHz |
Closed |
Open |
Open |
|
90MHz |
Open |
Closed |
Open |
|
100MHz |
Closed |
Open |
Closed |
|
PARALLEL PORT CONFIGURATION | |||
|
Setting |
1350 |
1351 | |
| » |
Standard |
Open |
Open |
|
ECP |
Pins 2 & 3 closed |
Pins 2 & 3 closed | |