AMPRO COMPUTERS, INC.
COREMODULE/486DXI
|
Processor |
80486DX4 |
|
Processor Speed |
100(internal)MHz |
|
Chip Set |
ACC |
|
Video Chip Set |
None |
|
Maximum Onboard Memory |
52MB |
|
Maximum Video Memory |
None |
|
Cache |
None |
|
BIOS |
Unidentified |
|
Dimensions |
96mm x 90mm |
|
I/O Options |
Floppy drive interface, IDE interface, parallel port, serial ports (2), utility connector, PC/104 connectors (2) |
|
NPU Options |
None |
|
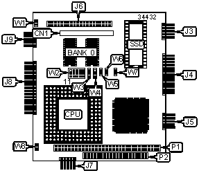
CONNECTIONS | |||
|
Purpose |
Location |
Purpose |
Location |
|
Memory upgrade connector |
CN1 |
Power connector |
J7 |
|
Serial port 1 |
J3 |
Floppy drive interface |
J8 |
|
Parallel port |
J4 |
Serial port 2 |
J9 |
|
Utility connector |
J5 |
PC/104 connector |
P1 |
|
IDE interface |
J6 |
PC/104 connector |
P2 |
|
USER CONFIGURABLE SETTINGS | |||
|
Function |
Label |
Position | |
|
» |
Factory configured - do not alter |
W1 |
Unidentified |
|
» |
Factory configured - do not alter |
W3 |
Unidentified |
|
» |
Factory configured - do not alter |
W6 |
Unidentified |
|
» |
Factory configured - do not alter |
W7 |
Unidentified |
|
» |
Factory configured - do not alter |
W8 |
Unidentified |
|
DRAM CONFIGURATION | ||
|
Size |
Bank 0 |
CN1 |
|
4MB |
4MB |
Not installed |
|
52MB |
4MB |
48MB module installed |
|
Note: Bank 0 is factory installed and is not configurable. | ||
|
SOCKET S0 SELECTION | |||
|
Type |
W2 |
W4 |
W5 |
|
27C64 |
3 & 4, 6 & 7, 8 & 13, 9 & 14 |
1 & 2 |
Open |
|
27C128 |
3 & 4, 6 & 7, 8 & 13, 9 & 14 |
1 & 2 |
Open |
|
28C64 |
3 & 4, 6 & 7, 8 & 13, 9 & 14 |
1 & 2 |
Open |
|
27C256 |
3 & 4, 5 & 10 |
1 & 2 |
Open |
|
27C512 |
3 & 4, 5 & 10, 9 & 14 |
1 & 2 |
Open |
|
27C010 |
3 & 4, 6 & 7, 8 & 13, 9 & 14 |
1 & 2 |
Open |
|
27C020 |
3 & 4, 6 & 7, 8 & 13, 9 & 14, 10 & 15 |
1 & 2 |
Open |
|
27C040 |
3 & 4, 9 & 14, 10 & 15, 12 & 13 |
1 & 2 |
Open |
|
27C080 |
2 & 7, 3 & 4, 9 & 14, 10 & 15, 12 & 13 |
1 & 2 |
Open |
|
Note: Pins designated should be in the closed position. | |||