DELL COMPUTER CORPORATION

OPTIPLEX GXL/GXM

Processor

Pentium

Processor Speed

90/100/120/133/150/166/200MHz

Chip Set

Intel

Video Chip Set

S3

Maximum Onboard Memory

128MB (EDO supported)

Maximum Video Memory

2MB

Cache

256/512KB

BIOS

Unidentified

Dimensions

330mm x 218mm

I/O Options

Audio in-CD-ROM, Ethernet 10BaseT connector, floppy drive interface, IDE interfaces (2), parallel port, PS/2 mouse port, serial ports (2), VESA feature connector, VGA port, riser slot, cache slot, ATX power connector, line in, line out, microphone in

NPU Options

None

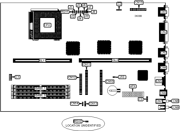
CONNECTIONS

Purpose

Location

Purpose

Location

ATX power connector

ATX

Microphone in

CN8

Front panel connector

C1

Line out

CN9

IDE interface LED 1

C2

IDE interface 1

CN10

IDE interface LED 2

C3

IDE interface 2

CN11

VGA port

CN1

Floppy drive interface

CN12

Parallel port

CN2

Audio in-CD-ROM

CN13

Serial port 2

CN3

Chassis fan power

CN14

Serial port 1

CN4

VESA feature connector

CN15

PS/2 mouse port

CN5

Cache slot

SL1

Ethernet 10BaseT connector

CN6

Riser slot

SL2

Line in

CN7

   

USER CONFIGURABLE SETTINGS

Function

Label

Position

»

Factory configured - do not alter

J1

Open

»

Password enabled

J2

Closed

Password disabled

J2

Open

»

Factory configured - do not alter

J8

Open

»

EPROM normal operation

J10

Open

 

EPROM clear

J10

Closed

DRAM CONFIGURATION

Size

Bank 0

Bank 1

8MB

(2) 1M x 32

None

16MB

(2) 2M x 32

None

16MB

(2) 1M x 32

(2) 1M x 32

24MB

(2) 2M x 32

(2) 1M x 32

32MB

(2) 4M x 32

None

32MB

(2) 2M x 32

(2) 2M x 32

40MB

(2) 4M x 32

(2) 1M x 32

48MB

(2) 4M x 32

(2) 2M x 32

64MB

(2) 8M x 32

None

64MB

(2) 4M x 32

(2) 4M x 32

72MB

(2) 8M x 32

(2) 1M x 32

80MB

(2) 8M x 32

(2) 2M x 32

96MB

(2) 8M x 32

(2) 4M x 32

128MB

(2) 8M x 32

(2) 8M x 32

CACHE CONFIGURATION

Size

SL1

256KB

256KB module installed

512KB

512KB module installed

VIDEO MEMORY CONFIGURATION

Note: Board accepts 2MB of video memory. The location and configuration is unidentified.

CPU SPEED SELECTION

CPU speed

Clock speed

Multiplier

J3

J4

J5

90MHz

60MHz

1.5x

Open

Open

Open

100MHz

66MHz

1.5x

Open

Open

Open

120MHz

60MHz

2x

Open

Open

Closed

133MHz

66MHz

2x

Open

Closed

Open

150MHz

60MHz

2.5x

Closed

Open

Open

166MHz

66MHz

2.5x

Open

Open

Open

200MHz

66MHz

3x

Open

Open

Open

CPU SPEED SELECTION (CON’T)

CPU speed

Clock speed

Multiplier

J6

J7

RSV1

RSV2

90MHz

60MHz

1.5x

Open

Closed

Open

Open

100MHz

66MHz

1.5x

Closed

Open

Open

Open

120MHz

60MHz

2x

Open

Open

Open

Open

133MHz

66MHz

2x

Open

Open

Open

Open

150MHz

60MHz

2.5x

Open

Open

Open

Open

166MHz

66MHz

2.5x

Open

Open

Closed

Open

200MHz

66MHz

3x

Open

Open

Open

Closed