INTEL CORPORATION

DK440LX

Device Type

Mainboard

Processor

Pentium II

Processor Speed

233/266/300MHz

Chip Set

Intel

Video Chip Set

None

Maximum Onboard Memory

1024MB (EDO & SDRAM supported)

Maximum Video Memory

None

Cache

512KB (located on Pentium II CPU)

BIOS

Intel/Phoenix

Dimensions

355mm x 304mm

I/O Options

32-bit PCI slots (4), Ethernet connector, floppy drive interface, game/MIDI interface, green PC connector, IDE interfaces (2), SCSI interface, Ultra SCSI Wide interfaces (2), parallel port, PS/2 mouse port, serial ports (2), IR connector, USB connectors (2), ATX power connector, AGP slot, line ins (2), line out, microphone in, audio in – CD-ROMs (2), telephony connector, RAID slot

NPU Options

None

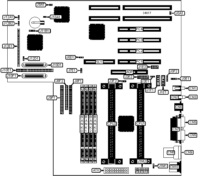
CONNECTIONS

Purpose

Location

Purpose

Location

AGP slot

AGP

Wake on LAN connector

J6D1

ATX power connector

ATX

IDE interface 2

J8F1

Microphone in

CN1

Floppy drive interface

J8F2

Line in (external)

CN2

Wake on modem connector

J9A1

Line out

CN3

IDE interface 1

J9F1

Ethernet connector

CN4

Hard drive interface LED

J10A1

Serial port 2 (external)

CN5

Ultra SCSI Wide interface

J10D1

Serial port 1

CN6

SCSI interface

J10E1

Parallel port

CN7

Ultra SCSI Wide interface

J10F1

USB connector 2

CN8

Hard drive interface LED

J11B1

USB connector 1

CN9

Front chassis 1 fan power

J12A1

PS/2 mouse port

CN10

Front chassis 2 fan power

J12B2

Chassis security connector

J0A1

Green PC LED

J12D1

Telephony connector

J0E1

Soft off power supply

J12E1/pins 1 & 2

Line in (internal)

J0F2

Green PC connector

J12E1/pins 3 & 4

Audio in – CD-ROM

J1E1

IR connector

J12E1/pins 5 - 11

Serial port 2 (internal)

J1E2

Hard drive interface LED

J12E1/pins 12 - 16

Audio in – CD-ROM

J1F1

Power/sleep LED

J12E1/pins 17 - 20

CPU1 fan power

J1M1

Reset switch

J12E1/pins 21 - 23

5v auxiliary power

J1M2

Speaker

J12E1/pins 24 - 27

Rear chassis fan

J2E1

32-bit PCI slots

PC1 – PC4

Game/MIDI interface

J2E2

RAID slot

SL1

CPU2 fan power

J3F2

   

USER CONFIGURABLE SETTINGS

Function

Label

Position

»

Flash BIOS normal operation

J7E1

Pins 1 & 2 closed

 

Flash BIOS configuration mode

J7E1

Pins 2 & 3 closed

 

Flash BIOS recovery mode

J7E1

Open

DIMM CONFIGURATION

Size

Bank 0

Bank 1

Bank 2

Bank 3

16MB

(1) 2M x 64

None

None

None

32MB

(1) 4M x 64

None

None

None

32MB

(1) 2M x 64

(1) 2M x 64

None

None

48MB

(1) 4M x 64

(1) 2M x 64

None

None

48MB

(1) 2M x 64

(1) 2M x 64

(1) 2M x 64

None

64MB

(1) 2M x 64

(1) 2M x 64

(1) 2M x 64

(1) 2M x 64

DIMM CONFIGURATION (CON’T)

Size

Bank 0

Bank 1

Bank 2

Bank 3

64MB

(1) 8M x 64

None

None

None

64MB

(1) 4M x 64

(1) 4M x 64

None

None

80MB

(1) 8M x 64

(1) 2M x 64

None

None

96MB

(1) 8M x 64

(1) 4M x 64

None

None

96MB

(1) 4M x 64

(1) 4M x 64

(1) 4M x 64

None

128MB

(1) 16M x 64

None

None

None

128MB

(1) 8M x 64

(1) 8M x 64

None

None

128MB

(1) 4M x 64

(1) 4M x 64

(1) 4M x 64

(1) 4M x 64

144MB

(1) 16M x 64

(1) 2M x 64

None

None

160MB

(1) 16M x 64

(1) 4M x 64

None

None

176MB

(1) 16M x 64

(1) 2M x 64

(1) 2M x 64

(1) 2M x 64

192MB

(1) 16M x 64

(1) 8M x 64

None

None

192MB

(1) 8M x 64

(1) 8M x 64

(1) 8M x 64

None

224MB

(1) 16M x 64

(1) 4M x 64

(1) 4M x 64

(1) 4M x 64

256MB

(1) 32M x 64

None

None

None

256MB

(1) 16M x 64

(1) 16M x 64

None

None

256MB

(1) 8M x 64

(1) 8M x 64

(1) 8M x 64

(1) 8M x 64

288MB

(1) 16M x 64

(1) 16M x 64

(1) 2M x 64

(1) 2M x 64

304MB

(1) 32M x 64

(1) 2M x 64

(1) 2M x 64

(1) 2M x 64

320MB

(1) 16M x 64

(1) 16M x 64

(1) 4M x 64

(1) 4M x 64

320MB

(1) 16M x 64

(1) 8M x 64

(1) 8M x 64

(1) 8M x 64

352MB

(1) 32M x 64

(1) 4M x 64

(1) 4M x 64

(1) 4M x 64

384MB

(1) 16M x 64

(1) 16M x 64

(1) 16M x 64

None

448MB

(1) 32M x 64

(1) 8M x 64

(1) 8M x 64

(1) 8M x 64

512MB

(1) 32M x 64

(1) 32M x 64

None

None

512MB

(1) 16M x 64

(1) 16M x 64

(1) 16M x 64

(1) 16M x 64

640MB

(1) 32M x 64

(1) 16M x 64

(1) 16M x 64

(1) 16M x 64

768MB

(1) 32M x 64

(1) 32M x 64

(1) 32M x 64

None

1024MB

(1) 32M x 64

(1) 32M x 64

(1) 32M x 64

(1) 32M x 64

Note: Board accepts EDO & SDRAM memory. Maximum SDRAM is 512MB. Maximum EDO is 1GB.

CACHE CONFIGURATION

Note: 512KB cache is located on the Pentium II CPU.