OLIVETTI
M290-25 (BA08)/M290-30 (BA278)
|
Processor |
AM286 (M290-30)/80286 (M290-25) |
|
Processor Speed |
20MHz |
|
Chip Set |
Topcat |
|
Maximum Onboard Memory |
17MB |
|
Cache |
None |
|
BIOS |
Unidentified |
|
Dimensions |
330mm x 218mm |
|
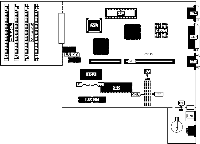
I/O Options |
Floppy drive interfaces (2), parallel port, PS/2 mouse port, serial port, VGA port, riser slot |
|
NPU Options |
80287 |
|
CONNECTIONS | |||
|
Function |
Label |
Function |
Label |
|
PS/2 mouse port |
CN1 |
Floppy drive interface |
CN6 |
|
Serial port |
CN2 |
Key connector |
J1 |
|
Parallel port |
CN3 |
Hard drive LED |
J2 |
|
VGA port |
CN4 |
Riser slot |
SL1 |
|
Floppy drive interface |
CN5 | ||
|
USER CONFIGURABLE SETTINGS | |||
|
Setting |
Label |
Position | |
|
Password normal operation |
PA |
Pins 1 & 2 closed | |
|
Password clear |
PA |
Pins 2 & 3 closed | |
|
CMOS memory normal operation |
P1 |
Closed | |
|
CMOS memory clear |
P1 |
Open | |
|
DRAM | |||
|
Size |
Bank 0 |
Bank 1 |
Bank 2 |
|
1MB |
1MB |
None |
None |
|
3MB |
1MB |
(2) 1M x 9 |
None |
|
5MB |
1MB |
(2) 1M x 9 |
(2) 1M x 9 |
|
9MB |
1MB |
(2) 4M x 9 |
None |
|
17MB |
1MB |
(2) 4M x 9 |
(2) 4M x 9 |
|
Note: Bank 0 is factory installed and is not configurable. | |||
|
VIDEO MEMORY |
|
Note: The size and chip types are unidentified. |