MEMOREX TELEX CORPORATION
8267, 8280, 8290
|
Processor |
80386SX/80486SX |
|
Processor Speed |
20/33MHz |
|
Chip Set |
Unidentified |
|
Video Chip Set |
Unidentified |
|
Maximum Onboard Memory |
16MB |
|
Maximum Video Memory |
Unidentified |
|
Cache |
None |
|
BIOS |
Unidentified |
|
Dimensions |
355mm x 304mm |
|
I/O Options |
Floppy drive interface, parallel ports (2), PS/2 mouse port, serial ports (2), VGA port, |
|
NPU Options |
80387SX/4167 |
|
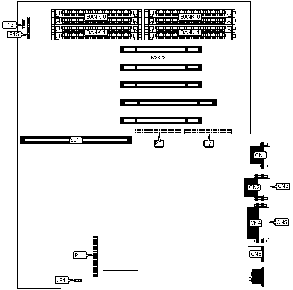
CONNECTIONS | |||
|
Purpose |
Location |
Purpose |
Location |
|
VGA port |
CN1 |
IDE interface |
P6 |
|
Serial port |
CN2 |
IDE interface |
P7 |
|
Serial port |
CN3 |
Floppy drive interface |
P11 |
|
Parallel port |
CN4 |
External battery |
P13 |
|
Parallel port |
CN5 |
Front panel connector |
P15 |
|
PS/2 mouse port |
CN6 | ||
|
USER CONFIGURABLE SETTINGS | |||
|
Function |
Label |
Position | |
|
» |
CMOS memory normal operation |
JP1 |
Pins 2 & 3 closed |
|
CMOS memory clear |
JP1 |
Pins 1 & 2 closed | |
|
DRAM CONFIGURATION | ||
|
Size |
Bank 0 |
Bank 1 |
|
1MB |
(4) 256K x 9 |
None |
|
2MB |
(4) 256K x 9 |
(4) 256K x 9 |
|
4MB |
(4) 1M x 9 |
None |
|
5MB |
(4) 256K x 9 |
(4) 1M x 9 |
|
8MB |
(4) 1M x 9 |
(4) 1M x 9 |
|
16MB |
(4) 4M x 9 |
None |