ZENITH DATA SYSTEMS

Z-STATION LX PRO

Device Type

Mainboard

Processor

Pentium Pro

Processor Speed

150/166/180/200MHz

Chip Set

Unidentified

Video Chip Set

None

Maximum Onboard Memory

256MB (EDO supported)

Maximum Video Memory

None

Cache

256/512KB (located on the Pentium Pro CPU)

BIOS

Unidentified

Dimensions

Unidentified

I/O Options

32-bit PCI slots (4), CD-ROM interface, floppy drive interface, green PC connector, IDE interfaces (2), parallel port, PS/2 mouse port, serial ports (2), wavetable connector, RJ-11 connector, IR connector

CONNECTIONS

Purpose

Location

Purpose

Location

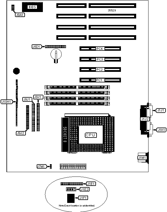
Wavetable connector

J1E1

IDE interface 1

J9J1

Audio in - CD-ROM

J1E2

Floppy drive interface

J9J2

Telephony connector

J1F1

Green PC connector

J10H1/pins 1 - 6

Serial port 1

J1J1

IR connector

J10H1/pins 8 - 12

Parallel port

J1J2

IDE interface LED

J10H1/pins 15 - 17

Serial port 2

J1K1

Power LED

J10H1/pins 18 - 20

PS/2 mouse port

J1M1

Reset switch

J10H1/pins 21 - 23

CPU fan power

J7M1

Speaker

J10H1/pins 24 - 27

IDE interface 2

J8J1

32-bit PCI slots

PC1 - PC4

Auxiliary fan power

J9A1

   

USER CONFIGURABLE SETTINGS

Function

Label

Position

»

CMOS setup access enabled

J6D1

Pins 28 & 30 closed

 

CMOS setup access disabled

J6D1

Pins 26 & 28 closed

»

CMOS memory normal operation

J6D1

Pins 20 & 22 closed

 

CMOS memory clear

J6D1

Pins 18 & 20 closed

»

Password normal operation

J6D1

Pins 27 & 29 closed

 

Password memory clear

J6D1

Pins 25 & 27 closed

»

BIOS normal operation

J6D1

Pins 4 & 6 closed

 

BIOS recovery mode

J6D1

Pins 2 & 4 closed

SIMM CONFIGURATION

Size

Bank 0

Bank 1

8MB

(2) 1M x 36

None

16MB

(2) 2M x 36

None

16MB

(2) 1M x 36

(2) 1M x 36

24MB

(2) 2M x 36

(2) 1M x 36

32MB

(2) 4M x 36

None

32MB

(2) 2M x 36

(2) 2M x 36

40MB

(2) 4M x 36

(2) 1M x 36

48MB

(2) 4M x 36

(2) 2M x 36

64MB

(2) 8M x 36

None

64MB

(2) 4M x 36

(2) 4M x 36

72MB

(2) 8M x 36

(2) 1M x 36

80MB

(2) 8M x 36

(2) 2M x 36

96MB

(2) 8M x 36

(2) 4M x 36

128MB

(2) 8M x 36

(2) 8M x 36

128MB

(2) 16M x 36

None

136MB

(2) 16M x 36

(2) 1M x 36

144MB

(2) 16M x 36

(2) 2M x 36

160MB

(2) 16M x 36

(2) 4M x 36

192MB

(2) 16M x 36

(2) 8M x 36

256MB

(2) 16M x 36

(2) 16M x 36

Note: Board accepts EDO memory.

CPU SPEED SELECTION (PENTIUM)

CPU speed

Clock speed

Multiplier

J6D1

150MHz

60MHz

2.5x

Pins 10 & 12, 11& 13, 17 & 19 Closed

166MHz

66MHz

2.5x

Pins 10 & 12, 11 & 13, 19 & 21 closed

180MHz

60MHz

3x

Pins 9 & 11, 12 & 14, 17 & 19 closed

200MHz

66MHz

3x

Pins 9 & 11, 12 & 14, 19 & 21 closed