CODENOLL TECHNOLOGY CORPORATION

CODENET 8330B, CODENET 8332B

NIC Type

Ethernet

Network Transfer Rate

10Mbps

Data Bus

8-bit ISA

Topology

Star

Wire Type

Fiber optic cable

Boot ROM

Not available

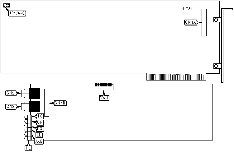
CONNECTIONS

Function

Label

Function

Label

Daughterboard header

CN1A

Fiber optic receive connector

CN2

Header to main board

CN1B

Fiber optic transmit connector

CN3

USER CONFIGURABLE SETTINGS

Setting

Label

Position

»

Link good function enabled

SW1/1

On

 

Link good function disabled

SW1/1

Off

»

SQE heartbeat enabled

SW1/2

On

 

SQE heartbeat disabled

SW1/2

Off

»

Point-to-point mode

SW1/3

On

 

Passive star mode

SW1/3

Off

»

Jabber lockout resets automatically

SW1/4

On

 

Jabber lockout resets only by cycling power

SW1/4

Off

»

Optical transmitter at full power

SW1/5

Off

 

Optical transmitter at half power for testing

SW1/5

On

»

Factory configured - do not alter

SW1/6

N/A

»

Factory configured - do not alter

SW1/7

N/A

»

Factory configured - do not alter

SW1/8

N/A

ADDRESSES/INTERRUPT SELECTION

Base I/O

IRQ

Shared RAM

Boot ROM

JP1/A

JP1/B

JP1/C

280h

3

D0000h

D8000h

Closed

Open

Open

280h

3

D0000h

Disabled

Open

Closed

Open

280h

5

CC000h

Disabled

Closed

Open

Closed

280h

7

CC000h

Disabled

Closed

Closed

Closed

280h

Disabled

Disabled

Disabled

Open

Closed

Closed

300h

5

CC000h

C8000h

Closed

Closed

Open

300h

5

CC000h

Disabled

Open

Open

Closed

Sofware

Sofware

Sofware

Sofware

Open

Open

Open

DIAGNOSTIC LED(S)

LED

Color

Status

Condition

TX

Green

On

Card is transmitting data

TX

Green

Off

Card is not transmitting data

CP

Yellow

On

Network collision detected

CP

Yellow

Off

Network collision not detected

RX

Green

On

Card is receiving data

RX

Green

Off

Card is not receiving data

LL

Yellow

On

Network connection is broken

LL

Yellow

Off

Network connection is good

JAB

Yellow

On

Network jabber detected

JAB

Yellow

Off

Network jabber not detected

HL

Yellow

On

Received optical signal too bright

HL

Yellow

Off

Received optical signal normal