QUANTUM CORPORATION
DLT 7000 (EXTERNAL VER. 1)
|
Device Type |
External Tape Drive |
|
Interface |
SCSI-2 Fast/Wide |
|
Format |
DLT |
|
Sustained Transfer Rate |
5.0 MBPS 10.0 MBPS (compressed) |
|
Size |
9.0 in (h) x 4.8 in. (w) |
|
View |
Top |

|
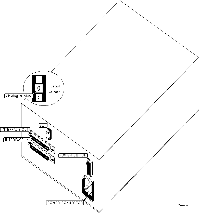
DRIVE SELECT ID |
|
Note: Drive IDs are selected via SW1. Use buttons 1 or 2 to select a higher or lower SCSI ID. The current ID selection will appear in the viewing window. |
|
MANUFACTURERS RECOMMENDED MEDIA |
||
|
Tape |
Capacity Without Compression |
Capacity With Compression |
|
DLT tape IV 1778ft. |
35GB |
70GB |
|
DLT tape IIIxt 1778 |
15GB |
30GB |
|
DLT tape III |
10GB |
20GB |

|
DIAGNOSTIC LED(S) |
|||
|
LED |
Color |
Status |
Condition |
|
Write Protect |
Orange |
On |
Cartridge is write-protected. |
|
Write Protect |
Orange |
Off |
Cartridge is write-enabled. |
|
Tape In Use |
Yellow |
Blinking |
Cartridge is loaded and tape is moving. |
|
Tape In Use |
Yellow |
On |
Cartridge is loaded and ready for use. |
|
Use Cleaning Tape |
Yellow |
On |
Drive head requires cleaning, or tape is bad. |
|
Use Cleaning Tape |
Yellow |
Remains on after cleaning tape unloaded |
Cleaning tap attempted to clean drive head, tape expired, cleaning not performed. |
|
Use Cleaning Tape |
Yellow |
Turns on when data cartridge loaded after cleaning |
Problem data cartridge. Attempt different cartridge. |
|
Use Cleaning Tape |
Yellow |
Off |
Cleaning complete, or cleaning unnecessary. |
|
Operate Handle |
Green |
On |
Okay to operate cartridge insert/release handle |
|
Operate Handle |
Green |
Off |
Do not operate cartridge insert/release handle |
|
2.6 |
Yellow |
On |
Indicates tape is recorded in 2.6GB format. |
|
2.6 |
Yellow |
Blinking |
Indicates tape is recorded in another density selected for a write from BOT. |
|
6.0 |
Yellow |
On |
Indicates tape is recorded in 6.0GB format. |
|
6.0 |
Yellow |
Blinking |
Indicates tape is recorded in another density selected for a write from BOT. |
|
10.0/15.0 |
Yellow |
On |
Indicates tape is recorded in 10.0GB format if DLT™ tape III is used. Indicates tape is recorded in 15.0GB format if DLT™ tape IIIxt is used. |
|
DIAGNOSTIC LED(S) CONTINUED |
|||
|
LED |
Color |
Status |
Condition |
|
10.0/15.0 |
Yellow |
Blinking |
Indicates tape is recorded in another density selected for a write from BOT. |
|
20.0 |
Yellow |
On |
Indicates tape is recorded in 20.0GB format. |
|
20.0 |
Yellow |
Blinking |
Indicates tape is recorded in another density selected for a write from BOT. |
|
35.0 |
Yellow |
On |
Indicates tape is recorded in 35.0GB format. |
|
35.0 |
Yellow |
Blinking |
Indicates tape is recorded in another density selected for a write from BOT. |
|
Compress |
Yellow |
On |
Compression mode enabled (10.0, 15.0, and 35.0GB densities only). |
|
Compress |
Yellow |
Off |
Compression mode disabled. |
|
Density Override |
Yellow |
On |
Density from front panel selected. Density to be selected by the host (automatic). |
|
Density Override |
Yellow |
Off |
You are in density selection mode. |
|
Note: All four right side or all seven left side indicators 'On' designates that the Power-on self-test (POST) is starting. All four right side or all seven left side indicators 'Blinking' designates that an error has occurred in the POST; clear the error by pressing the unload button, or turn drive power off and then on again. If error remains service is required. |
|||