SONY CORPORATION
CDU-7205
|
Device Type |
External CD-ROM |
|
Interface |
Sony |
|
Spin Rate |
Unidentified |
|
Formats Supported |
CD-XA, CD-ROM (Mode 1 & Mode 2), Photo-CD, CD-DA |
|
View |
Top |
|
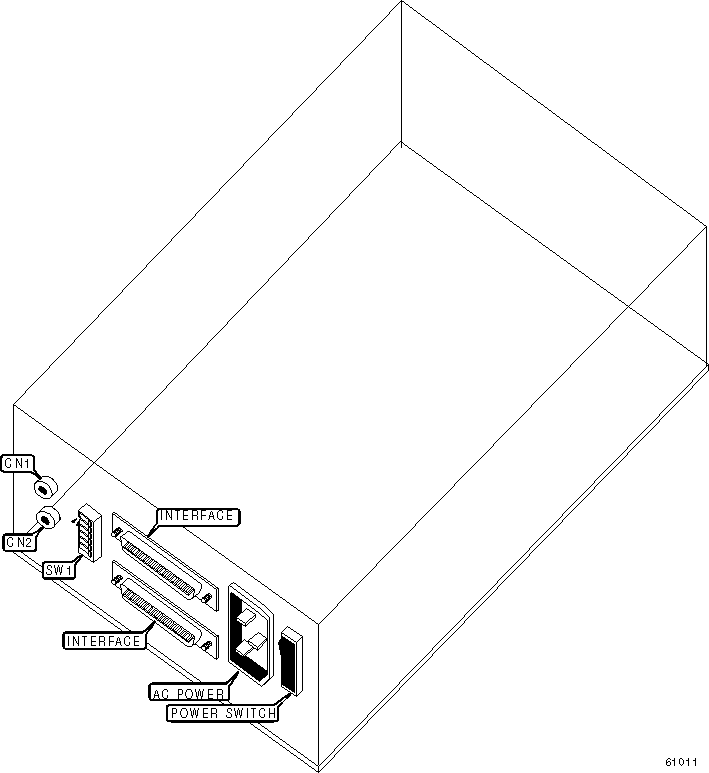
CONNECTIONS | |||
|
Function |
Label |
Function |
Label |
|
Audio line out - left |
CN1 |
Audio line out - right |
CN2 |
|
USER CONFIGURABLE SETTINGS | |||
|
Setting |
Label |
Position | |
| » |
Factory configured - do not alter (DRQ) |
SW1/5 |
Unidentified |
|
Termination enabled |
SW1/6 |
On | |
|
Termination disabled |
SW1/6 |
Off | |
|
DRIVE SELECT ID | ||||
|
Drive ID |
SW1/1 |
SW1/2 |
SW1/3 |
SW1/4 |
|
O |
On |
Off |
Off |
Off |
|
1 |
Off |
On |
Off |
Off |
|
2 |
Off |
Off |
On |
Off |
|
3 |
Off |
Off |
Off |
On |